当前位置:首页 > 研究领域 > 神经系统

我们为什么会“记得”?香港中文大学叶柏勤团队在《Sci Adv》发文,揭秘环状RNA调控海马体空间记忆的关键机制!

AAV9感染小鼠海马体_慢病毒感染原代大鼠皮层神经元_维真病毒包装

环状RNA是通过反向剪接形成的闭环RNA,此前曾被认为是转录过程中产生的无功能的非编码副产物。然而,越来越多的证据表明,环状RNA在大脑中具有关键功能,例如调控神经元信号传递和突触可塑性。尽管如此,环状RNA发挥功能的具体分子机制在很大程度上仍有待探索。circHomer1由Homer1基因外显子2-5经反向剪接形成,在突触富集,其在视觉皮层、眶额皮层参与突触可塑性调控,但在海马体(空间学习记忆核心脑区)的功能及机制未知。2026年2月11日,香港中文大学叶柏勤团队在Science Advances(IF12.5)上在线发表了题为“Circular RNA circHomer1 mediates hippocampal functions via ribonucleoprotein granule transport and dendritic targeting of synaptic RNAs”的研究论文。文章揭示了circHomer1通过作为分子桥连接运动蛋白KIF5与神经元核糖核蛋白颗粒核心组分FUS、FMRP,介导突触mRNA的树突靶向运输与定位,调控树突棘形态、突触功能及小鼠海马体依赖性空间学习和记忆的分子机制。

circHomer1调控海马体学习记忆机制研究

· 维真助力·

In vivo
实验动物 8周龄雄性C57BL/6J小鼠
病毒产品 AAV9-circHomer1-tdTomato、AAV9-Ctrl; AAV9-shcircHomer1、AAV9-shRNA-DsRed
注射方式及部位 脑立体定位注射,双侧海马CA1区

circHomer1介导突触mRNA树突靶向运输

AAV9-shcircHomer1注射导致circHomer1表达减少,而不影响其线性同种型Homer水平
In vitro
病毒产品 Lenti-circHomer1、Lenti-Ctrl;Lenti-shcircHomer1、Lenti-shRNA-DsRed
感染细胞 原代大鼠皮层和海马神经元

研究结果


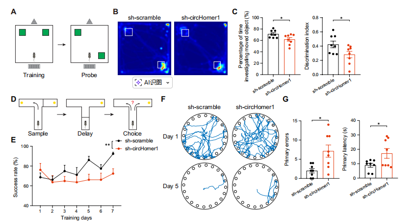
1.CA1区circHomer1缺失损害空间学习和记忆

首先,研究团队对circHomer1在小鼠海马体中的表达模式进行了探究,发现海马体中circHomer1的拷贝数占总Homer1转录本的11%;亚细胞层面,57%定位于神经元胞体,43%定位于神经突触。在体外培养的神经元中,circHomer1的表达随着神经元的发育成熟而上调;用GABAA受体拮抗剂处理海马神经元,会同步增加circHomer1在胞体和树突中的表达。将小鼠短暂暴露于富集环境中以诱导海马神经元活化,发现在CA1区的胞体层,circHomer1的表达在刺激后30分钟达到峰值,随后下降;而在CA1区的神经毡层(富含树突),circHomer1的表达从刺激后30分钟持续升高至2小时。这表明,circHomer1在海马CA1区的胞体和树突中具有经验依赖性的、但时间动态不同的表达模式。随后通过AAV介导的shRNA敲低小鼠海马体CA1区circHomer1,发现敲低组小鼠在物体定位、T迷宫和Barnes迷宫等行为学测试中表现出明显的空间学习与记忆缺陷,且不伴随运动或焦虑行为异常,表明circHomer1是海马体依赖性空间学习和记忆所必需的。树突棘被认为是记忆的结构基础,进一步的体外及体内研究证实circHomer1可调节树突棘形态和突触蛋白的募集,在树突棘形态发生和突触蛋白表达中发挥关键作用。

海马circHomer1缺失损害空间学习记忆

海马circHomer1缺失损害海马依赖性空间学习和记忆

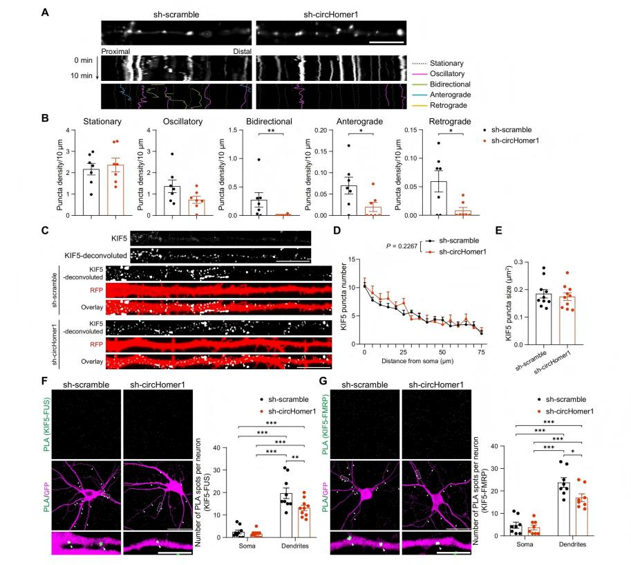
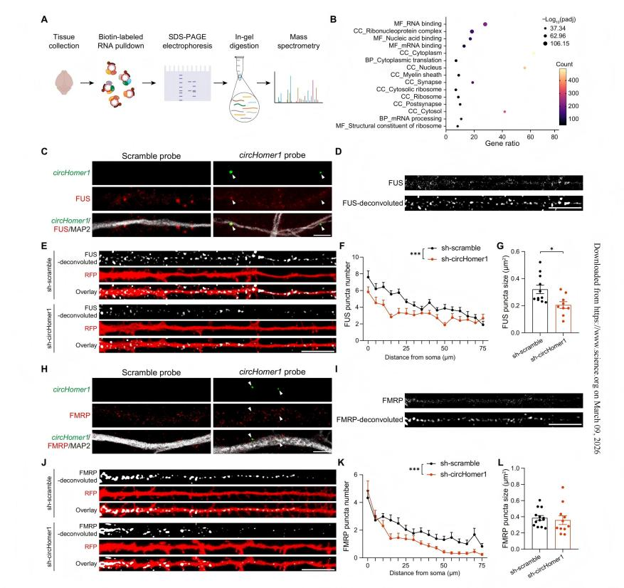
2.CircHomer 1与FUS和FMRP的结合影响其树突状分布

电生理结果表明circHomer1缺失改变了CA1突触的功能特性。随后研究人员对circHomer1影响树突棘形态和突触后蛋白表达的作用机制进行了探索。通过筛选以及RNA免疫沉淀、RNA pull-down等实验证实circHomer1与FUS和FMRP相互作用,且该相互作用具有circRNA特异性,RNaseR降解线性RNA后不影响结合。进一步研究发现敲低circHomer1显著减少了树突中FUS和FMRP蛋白颗粒的数目,并减小了FUS颗粒的尺寸,但不影响FUS/FMRP的总mRNA或总蛋白表达水平;过表达circHomer1则增加了树突中FUS和FMRP颗粒的数目,表明circHomer1不调控蛋白合成,而是调控这些蛋白在亚细胞(树突)层面的定位。在短暂暴露于富集环境后,海马CA1区树突中circHomer1与FUS/FMRP的共定位显著增加,提示这种相互作用可被神经元活动诱导。

circHomer1调控FUS/FMRP树突分布

circHomer1影响FUS和FMRP的树突分布

3.CircHomer1是KIF5和神经元RNP颗粒之间的分子桥梁

神经元RNP颗粒由驱动蛋白KIF5转运至树突,因此研究团队验证了 circHomer1与KIF5及富嘌呤元件结合蛋白A(Purα)的相互作用。发现KIF5可与circHomer1结合,但不与Homer1的线性异构体结合。CatRAPID预测显示FUS、FMRP和Purα在circHomer1上共享相同的相互作用片段,并且该片段直接邻近KIF5结合位点。免疫染色显示,circHomer1缺失不会改变KIF5的树突分布;邻近连接分析实验表明敲低circHomer1会显著减少树突区KIF5-FUS和KIF5-FMRP的相互作用,说明circHomer1是KIF5介导RNP颗粒树突运输的关键连接因子。进一步的研究发现circHomer1敲低导致编码Camk2α、Psd95、Grin2b等突触后蛋白的mRNA在树突中的定位减少,且局部翻译能力下降,说明其在mRNA的亚细胞定位中起关键作用。

circHomer1连接KIF5与神经元RNP颗粒

circHomer1是KIF5和神经元RNP颗粒之间的分子桥梁

研究结论


本研究揭示了环状RNA在大脑中一个此前未被描述的功能——即circHomer1能促进编码突触后蛋白的信使RNA的树突运输。研究结果证明了circHomer1在树突棘形态和功能中的作用,从而有助于海马体依赖的空间学习和记忆,这是通过促进各种神经元RBP相关颗粒和编码突触后蛋白的mRNA在树突的定位来实现的。研究数据揭示了环状RNA在神经元活动中的重要性,促进了对神经元中环状RNA功能的理解。

试用装免费申请

备案号:鲁ICP备13011878号    网址:www.wzbio.com.cn

丨免费试用装丨