当前位置:首页 > 研究领域 > 神经系统

Nature子刊揭秘神经突触的“钙”世英雄!南科大魏志毅/北大深研院张勃团队联合在Nat Commun发文揭示C1ql1介导突触连接的分子机制

维真生物客户文章分享-AAV的应用

细胞黏附分子(CAM)在建立和维持突触连接中至关重要。最新证据表明,突触间隙内的一些分泌因子,包括C1q样蛋白,通过连接两侧的CAM在突触前和突触后起着重要的桥接作用。然而,这些分泌因子在突触组装中的作用机制仍未完全阐明。2025年12月,南方科技大学生命科学学院神经生物系魏志毅副教授课题组联合深圳湾实验室/北京大学深圳研究生院张勃课题组在Nature Communications (IF 15.7) 期刊发表题为“Structural basis of calcium-dependent C1ql1/BAI3 assemblies in synaptic connectivity”的文章。研究聚焦 C1ql1与突触后膜受体BAI3相互作用介导突触连接的分子机制,揭示了钙调控下C1ql1的动态组装及其对突触形成与维持的关键作用,为理解突触连接的分子基础提供了重要见解。

· 维真助力 - 腺相关病毒 ·

病毒产品

AAV2/9-CAG-eGFP-WPREpA;

AAV2/9-CAG-HA-mC1ql1-T2A-eGFP-WPRE-pA;

AAV2/9-CAG-HA-mC1ql1(A209S)-T2A-eGFP-WPREpA;

AAV2/9-CAG-HA-mC1ql1(D208N)-T2A-eGFPWPRE-pA;

AAV2/9-CAG-HA-mC1ql1(Y247A)-T2AeGFP-WPRE-pA;

实验动物 P21 C1ql1-KO 小鼠
注射方式及部位 脑立体定位注射双侧下橄榄核(IO)
注射量 250 nL/site,总500nL

IO中AAV病毒注射的共聚焦成像

研究结果


1、C1ql1_gC1q以钙离子依赖的方式与BAI3的C末端扩展CUB结构域相互作用

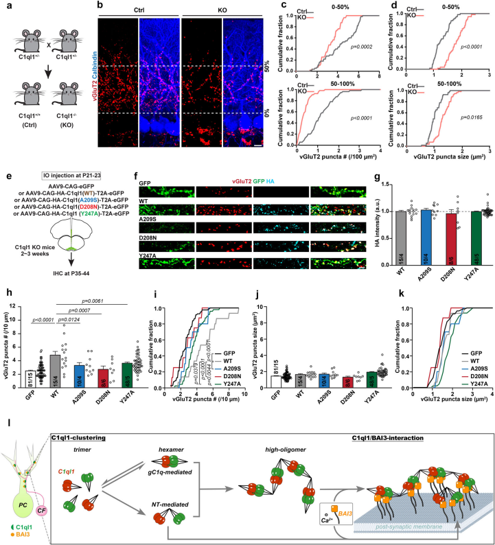
C1ql蛋白共享相似的结构域组织,由NT区、中间胶原样(CL)序列和C末端典型的gC1q结构域组成。研究团队通过分析型尺寸排阻色谱和多角度光散射发现,gC1q结构域在溶液中存在三聚体和六聚体两种组装形式,二者可动态转换。X射线晶体结构显示,六聚体由两个三聚体以“尾对尾”方式结合形成,每个三聚体中的β4-β5发夹结构外翻,与另一个三聚体的对应发夹结构交换,形成结构域交换界面。这一过程与中央钙离子轴的部分重组直接偶联。BAI3被认为是PC突触后膜上的特异性CAM,与CF终末释放的C1ql1相互作用,介导CF-PC突触的发育和突触传递。通过截断体结合实验确定,BAI3中与C1ql1_gC1q结合的最小区域是CUB结构域,尤其是eCUB²⁵³片段表现出最高亲和力。进一步截除延伸序列会导致结合完全丧失,说明CUB结构域后的延伸序列对互作至关重要。ITC与aSEC分析表明,在钙离子浓度低于0.1 mM时结合显著减弱,而在≥0.5 mM时形成稳定复合物。这表明生理水平的突触间隙钙浓度是保证C1ql1与BAI3有效互作的关键条件。此外,gC1q三聚体与六聚体均能以钙依赖方式结合BAI3 eCUB,但六聚体形成稳定复合物所需钙离子浓度更高。此外,BAI3的结合会阻断gC1q三聚体与六聚体之间的动态转换。

C1ql1_gC1q以Ca2+依赖的方式与BAI3_eCUB相互作用

2、C1ql1_gC1q/BAI3_eCUB复合物的冷冻电镜结构

研究团队通过冷冻电镜技术解析了C1ql1_gC1q六聚体与BAI3 eCUB复合物的三维结构,整体分辨率约为3.5 Å。结构显示一个gC1q六聚体结合四个BAI3 eCUB分子,每个三聚体单元结合两个eCUB。界面处存在一个关键的“桥接”钙离子,同时与gC1q的D193、D235及eCUB的D63配位,直接稳定了相互作用网络。结合界面的关键残基(如gC1q的Y247与eCUB的T65、K66等)通过氢键与疏水作用进一步加固了复合物组装,相关突变实验证实了这些结构观察到的相互作用对于C1ql1/BAI3结合至关重要。结合特异性方面,C1ql 家族成员均能与BAI2/3结合,但不与BAI1结合,源于BAI1中 E60/T65 残基不保守。进一步的研究显示gC1q三聚体/六聚体转换有助于C1ql1与细胞表面的BAI3结合。全长C1ql1通过 N 端(NT)介导的二硫键连接和gC1q结构域介导的结构域交换,共同形成高阶寡聚体,该组装模式对其与BAI3的结合及突触功能至关重要。

gC1q/eCUB相互作用的结构和生化分析

3、C1ql1的动态组装及其与BAI3的相互作用对于维持攀爬纤维突触至关重要

先前的工作报道了C1ql蛋白影响培养的海马神经元中的突触密度,表明gC1q的不同寡聚体形式可能对突触性质具有不同的影响。因此研究团队探讨了gC1q六聚体对体内突触,特别是CF突触的作用。在C1ql1敲除小鼠中,蒲肯野细胞近端与远端树突上的vGluT2阳性突触密度分别降低约30%和60%,且突触斑块尺寸异常增大,表明C1ql1对CF-PC突触的维持具有关键作用。进一步在C1ql1敲除小鼠中利用AAV病毒载体表达野生型及突变型C1ql1进行挽救实验,发现野生型C1ql1可部分恢复vGluT2突触密度,破坏BAI3结合的Y247A突变体无法挽救突触丢失;干扰gC1q三聚体/六聚体动态转换的突变体(D208N、A209S)同样无法恢复突触数量,其表型与结合缺陷突变体类似。以上结果证明,gC1q结构域的三聚体/六聚体动态转换能力,以及C1ql1与BAI3的有效结合,两者共同构成维持CF-PC突触完整性的必要条件。

C1ql1的gC1q六聚体是维持CF-PC突触数量所必需的

研究结论


本研究发现C1ql1的三聚体球状 C1q(gC1q)结构域会发生钙调控的结构域交换事件,进而形成六聚体。钙离子对 C1ql1_gC1q 六聚体与BAI3的延伸 CUB 结构域形成的复合物具有稳定作用。借助gC1q六聚体,全长C1ql1可进一步组装成线性簇,这可能为BAI3 受体在细胞膜上的聚集提供支架。细胞实验和体内研究证实,gC1q介导的C1ql1动态组装在受体聚集和突触维持中发挥作用。综上,研究结果揭示了一种合理的分泌因子介导突触连接的机制,该机制由钙调控的C1qls组装及其与细胞粘附分子的相互作用驱动。

试用装免费申请

备案号:鲁ICP备13011878号    网址:www.wzbio.com.cn

丨免费试用装丨