当前位置:首页 > 研究领域 > 循环系统
充血性心力衰竭(CHF)是全球主要的死亡原因,其发病率的上升对公共健康构成了重大威胁。SERCA2a表达减少会损害心肌细胞的收缩和松弛,从而导致CHF的进展。4E结合蛋白(4E-BPs)通过阻止完整的起始复合体的组装来抑制包括SERCA2a在内的特定mRNAs的翻译,但其在心力衰竭中的具体作用及调控机制尚未明确。2026年2月16日,密西西比大学医学中心陈英杰教授团队联合中国科学院大学生命科学学院陆忠兵教授团队在Redox Biology(IF 11.9)在线发表了题为“4E-BP inhibition ameliorates heart failure through translational upregulation of SERCA2a and modulation of mitochondrial redox signaling in cardiomyocytes”文章。研究发现4E-BP1/2 双敲除通过翻译上调心肌SERCA2a的表达,挽救了TAC术后CHF的发展,提示干预心脏4E-BPs信号通路可能是治疗CHF的一种新途径。
| 基因信息 | 4ebp1:4E结合蛋白1; Serca2a:肌浆网钙ATP酶2a |
|---|---|
| 病毒产品 | AAV9-GFP、AAV9-sh4ebp1、AAV9-shSerca2a;AAV9-cTnT-GFP、AAV9-cTnT-4ebp1 |
| 病毒滴度 | 1×1013vg/ml |
| 注射方式 | 尾静脉注射 |
| 病毒用量 | 2×1012 |
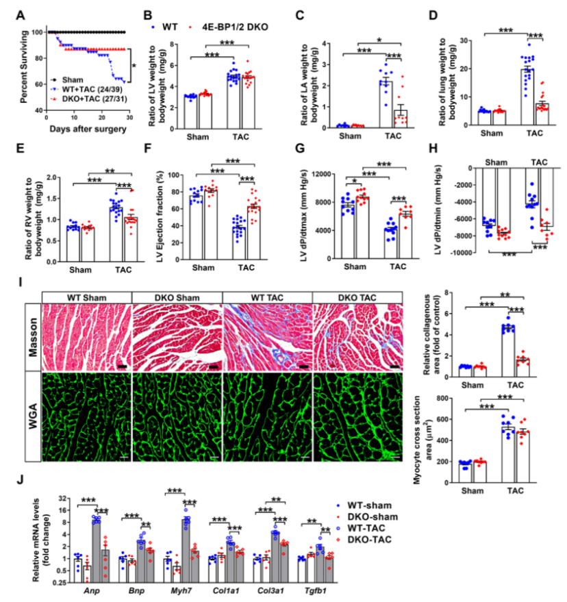
为了评估4E-BP1/2消融对收缩超负荷条件下左室肥厚和心力衰竭的影响,对4EBP1/2 双基因敲除(DKO)小鼠和性别匹配的WT对照组在TAC后进行了长期监测,发现4EBP1/2 DKO可以减轻TAC诱导的两性小鼠心脏重构、左心室(LV)扩张和收缩功能障碍。在TAC后的4周内,WT小鼠的死亡率显著高于DKO小鼠,且在TAC后3到4周死亡的WT小鼠显示出严重心力衰竭的迹象。作者在TAC后2周后收集了WT和4E-BP1/2 DKO小鼠的组织,发现4E-BP1/2 DKO在TAC后早期可以减轻肺淤血、左心室功能障碍及重构。为了探讨4E-BP1/2 DKO对TAC诱导的LV功能障碍的保护作用机制,采用RNA测序技术分析了假手术或TAC手术后小鼠LV全基因组表达谱的变化。GSEA显示,在WT小鼠TAC后,LV中有35条途径被激活,9条途径被抑制。在WT-TAC组中,涉及电子传输链和脂肪酸β氧化途径的大部分基因表达下调,而涉及II型干扰素信号和转化生长因子-β信号通路的基因表达显著上调。
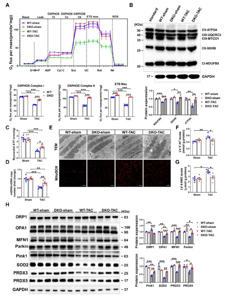
在TAC后4周,WT和4E-BP1/2 DKO小鼠的通透性肌纤维的复合体I、复合体II和最大电子传递系统(ETSmax)的容量都显著减少。然而,与WT对照组相比,这些下降在DKO小鼠中不那么明显,表明4E-BP1/2 DKO减轻了TAC诱导的LV线粒体损伤。与WT对照组相比,4E-BP1/2 DKO小鼠心肌ATP含量和线粒体DNA水平的下降不明显。超微结构损伤较轻。此外,4E-BP1/2 DKO可减弱TAC诱导的线粒体超氧化物生成,氧化应激水平降低。
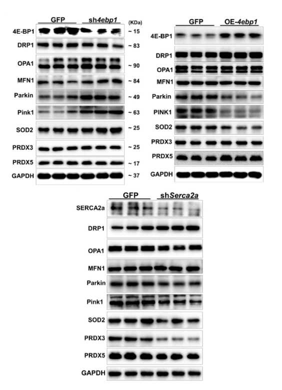
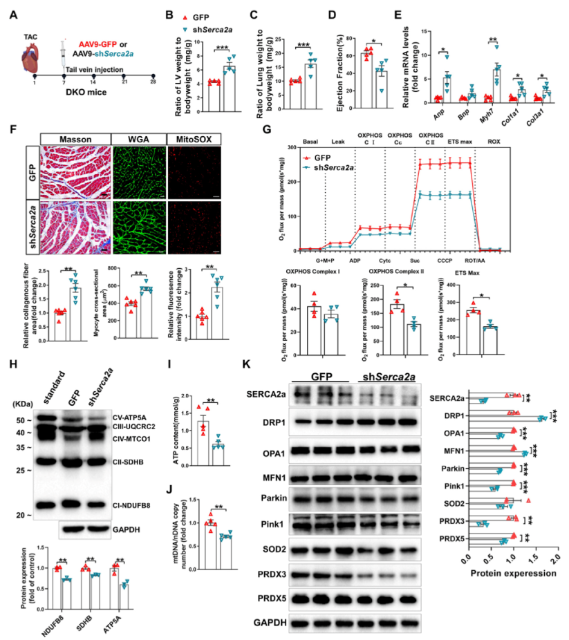
鉴于4E-BP1是心脏表达的主要4E-BP亚型之一,作者进一步研究了仅消耗4EBP1是否足以缓解TAC引起的左心功能障碍。通过AAV9-sh4ebp1敲低小鼠4ebp1的表达,发现4ebp1基因敲低可减轻TAC后小鼠的左心室纤维化、心肌细胞大小和线粒体超氧化物歧化水平。4ebp1基因敲低显著增加了OPA1、Mfn1、Parkin、PINK1和SOD2的蛋白表达,而对Drp1、PRDX3和PRDX5的蛋白水平没有明显的影响。进一步通过AAV9-cTNT-4ebp1进行心肌细胞特异性过表达4ebp1,发现其可显著加重TAC所致的左室肌线粒体功能障。4E-BP1的过表达增加了Drp1和PRDX5的蛋白水平,而降低了Mfn1、Parkin、PINK1和SOD2的蛋白水平。机制研究表明4E-BP1/2 DKO通过选择性提高翻译效率增加心肌SERCA2a蛋白表达。利用AAV9-shSerca2a在4E-BP1/2 DKO小鼠敲低Serca2a表达,发现Serca2a基因敲低导致TAC后4EBP1/2 DKO小鼠左心室纤维化增加、心肌细胞横截面积增大、线粒体超氧化物水平升高,ATP含量和线粒体DNA含量减少。
本研究表明,通过4E-BP1/2 DKO消除依赖翻译启动的抑制物可以显著保护心脏免受慢性压力超负荷的影响,该作用是由SERCA2a和参与心肌能量代谢和抗氧化防御的基因的翻译上调所介导的,为充血性心力衰竭治疗提供了新路径。
备案号:鲁ICP备13011878号 网址:www.wzbio.com.cn





