当前位置:首页 > 研究领域 > 循环系统
血管重塑在血管疾病的发病机制中起着至关重要的作用。已有研究表明RBM24在扩张型心肌病发病机制和斑马鱼循环系统发育中的重要性。但RBM24在血管重塑中的具体作用及其潜在机制仍不清楚。近期厦门大学医学院干细胞与再生医学研究所徐秀琴教授团队在Cardiovascular Research (IF 13.3)上发表文章“RBM24 regulates phenotypic switching of smooth muscle cell in vascular remodeling by stabilizing JAK2 mRNA”,发现RBM24在VSMC表型转换和血管重塑中发挥着关键作用。
| 基因信息 | STAT3:信号转导与转录激活因子3 |
|---|---|
| 实验细胞 | 人血管平滑肌细胞VSMCs |
| 病毒产品 | Lv-shSTAT3,Lv-shCtrl |
作者发现RBM24在受损的小鼠颈动脉和PDGF刺激的VSMC中显著上调。为了研究RBM24在体内血管重塑中的作用,作者构建了SMC特异性Rbm24敲除小鼠(iKO),并评估了其对颈动脉损伤后对血管重塑的敏感性。发现Rbm24缺失显著减少了损伤诱导的新内膜形成,Masson染色进一步表明Rbm24敲除减少了损伤诱导的血管纤维化。iKO小鼠还表现出合成和增殖标记物(OPN、PCNA和CCND1)表达显著降低,以及分化标志物(α-SMA、CNN1和SM22)表达显著上调;相反,RBM24过表达促进血管重塑。此外VSMC中RBM24的沉默抑制了VSMC表型转换,表现为增殖和迁移减少、收缩标记物表达增加以及合成和增殖标记物减少,而RBM24过表达则具有相反的效果。机制研究发现RBM24通过稳定JAK2 mRNA,调节JAK2-STAT3-KLF4信号轴,以驱动VSMC表型转换和血管重塑。
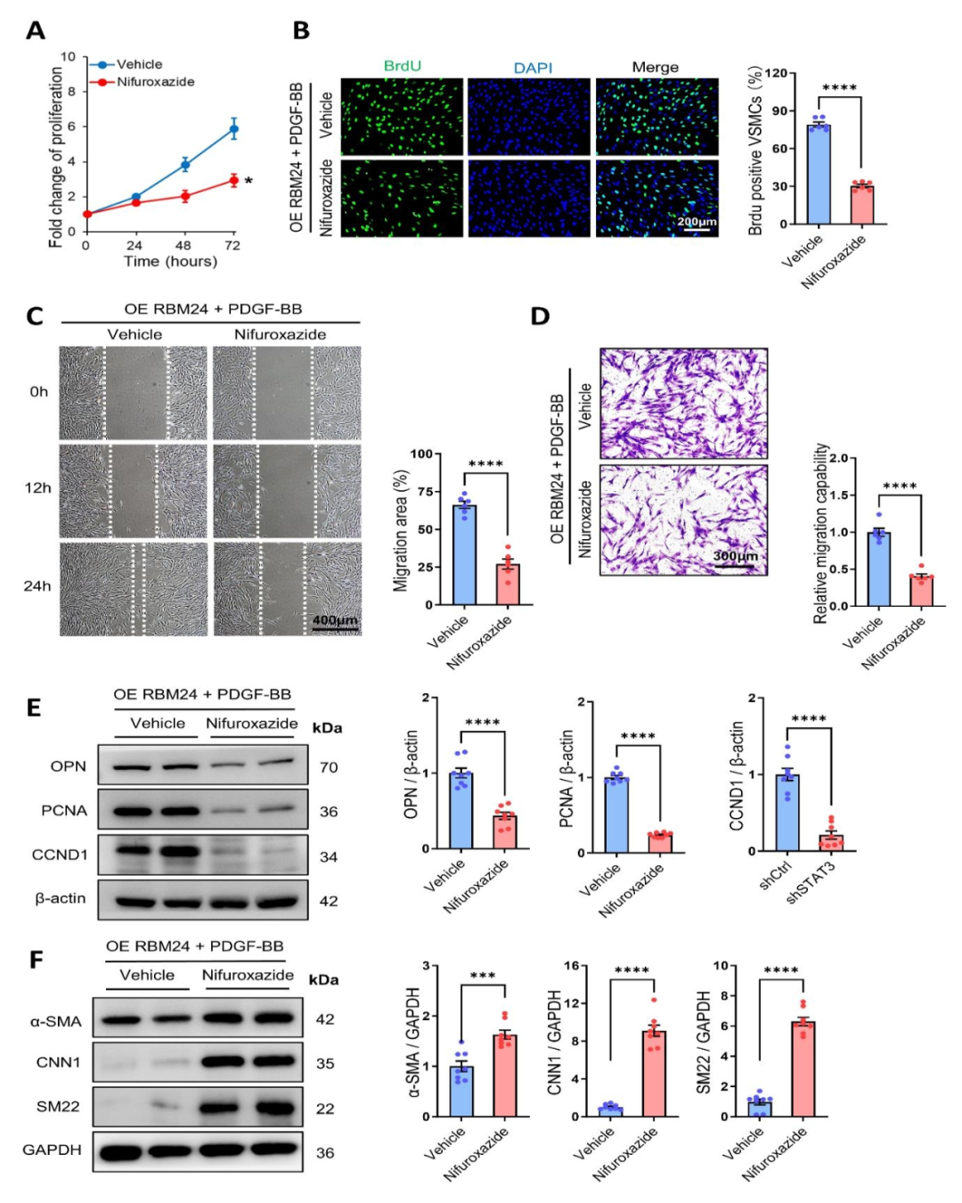
作者通过药理和遗传抑制方法,进一步验证了JAK2-STAT3-KLF4信号轴在RBM24下游发挥的作用。使用特异性STAT3抑制剂Nifuroxazide处理RBM24过表达的VSMC,发现Nifuroxazide治疗显著减弱PDGF-BB诱导的增殖和迁移,减少合成和增殖标记物OPN、PCNA和CCND1。通过Lv-shSTAT3在RBM24 OE VSMC中敲低STAT3进一步验证了这些发现。Lv-shSTAT3处理同样抑制VSMC增殖和迁移,降低合成和增殖标记物OPN、PCNA和CCND1的表达。这些数据从药理学和遗传学方法中提供了强有力且一致的证据,表明JAK2-STAT3-KLF4 信号轴是血管重塑过程中RBM24驱动的VSMC表型转换的关键下游介质。
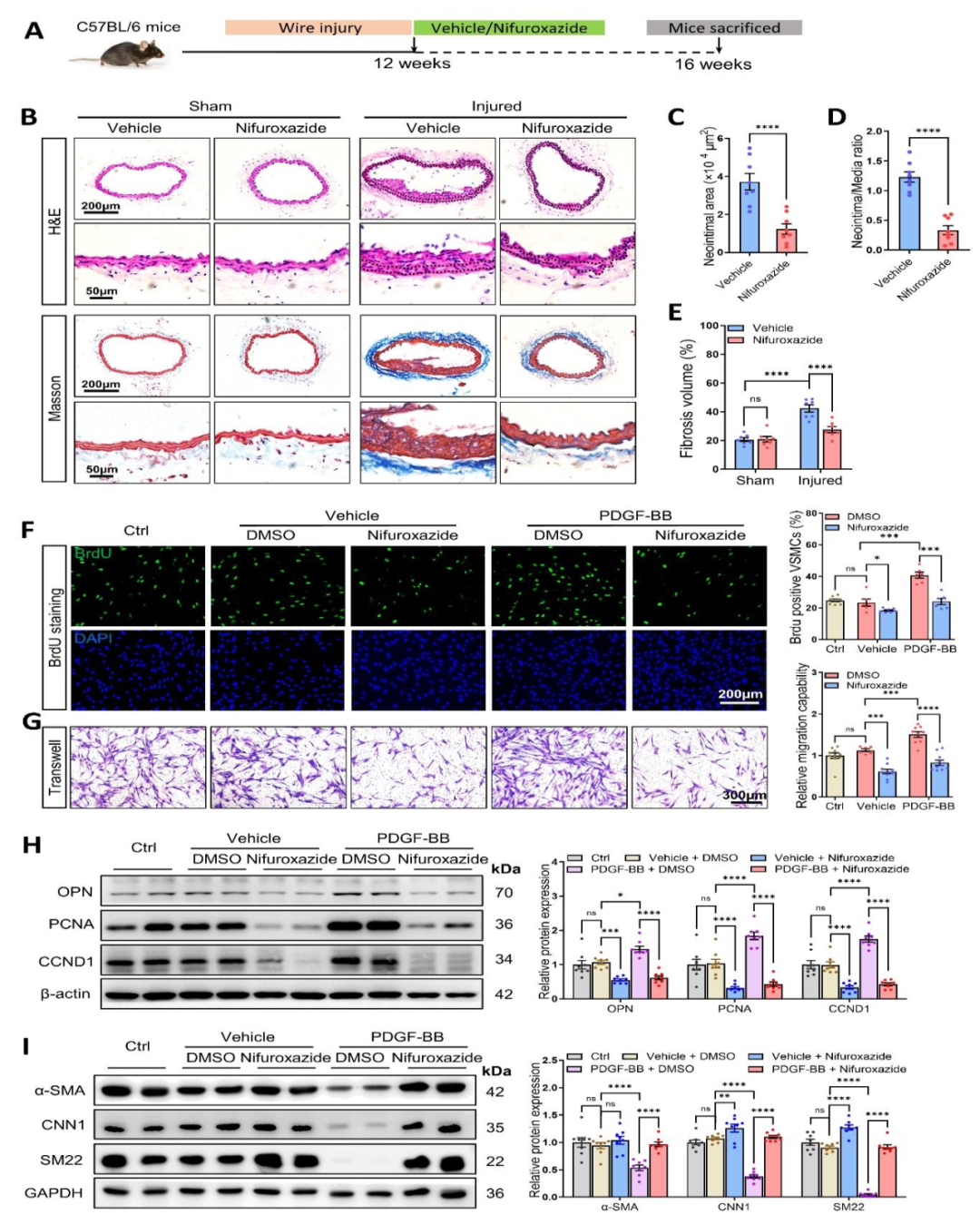
作者构建了小鼠颈动脉损伤模型,评估了RBM24及其下游通路是否可以作为预防和治疗血管重塑的潜在靶点。使用Nifuroxazide处理模型小鼠,发现Nifuroxazide治疗的小鼠表现出损伤诱导的新内膜形成的显著减少,此外Masson染色显示Nifuroxazide治疗可有效抑制与损伤相关的血管纤维化。考虑到VSMC表型转化在此过程中的关键作用,作者进一步研究了Nifuroxazide对人类原代VSMC表型转换的影响,发现Nifuroxazide治疗显著减少了PDGF-BB诱导的人VSMC增殖和迁移,在原代小鼠VSMC中观察到一致的结果。此外,Nifuroxazide降低了合成和增殖标记物OPN、PCNA和CCND1的表达。这些发现表明抑制RBM24及其下游通路可能为缓解血管重塑提供一种新的治疗策略。
本研究确定RBM24是JAK2-STAT3-KLF4信号轴的新型调节因子,在VSMC表型转换和血管重塑中发挥着关键作用。RBM24通过稳定JAK2 mRNA并增强其翻译,增强JAK2-STAT3-KLF4信号轴,驱动VSMC表型转换,增加细胞增殖和迁移,同时减少收缩蛋白的表达。这些发现为驱动血管疾病进展的分子机制提供了新的见解,并将RBM24及其下游途径定位为有希望的治疗靶点。
备案号:鲁ICP备13011878号 网址:www.wzbio.com.cn





