当前位置:首页 > 研究领域 > 循环系统
动脉粥样硬化是冠状动脉疾病的主要诱因,血流紊乱与慢性内皮炎症会诱发并加重该病。开关相关蛋白70(SWAP70)是一种多功能信号接头蛋白,其基因上的风险等位基因 rs10840293经遗传学研究证实与冠状动脉疾病的易感性相关,但该蛋白在动脉粥样硬化发生发展中的确切作用尚未明确。2026年1月14日,南方科技大学公共卫生及应急管理学院顾东风教授、白波副研究员团队在Circulation Research(IF16.2)杂志上发表题为 “SWAP70 Promotes Atherosclerosis Via Endothelial CAV1 Nuclear Translocation” 的研究论文,揭示了SWAP70是内皮炎症与动脉粥样硬化的力学响应调节因子,其作用机制为通过CAV1核转位这一新的分子途径发挥调控作用。靶向SWAP70-CAV1信号轴是缓解血管炎症、延缓动脉粥样硬化性心血管疾病进展的潜在有效治疗策略。
| 病毒产品 |
AAV8-Pcsk9^D377Y |
|---|---|
| 实验动物 | Swap70ᵉᶜᴷᴼ小鼠 |
| 注射方式 | 单次尾静脉注射 |
| 病毒用量 | 5×1011病毒颗粒溶于100 µL无菌PBS |
| 造模方法 | 高脂饮食饲养16周 |
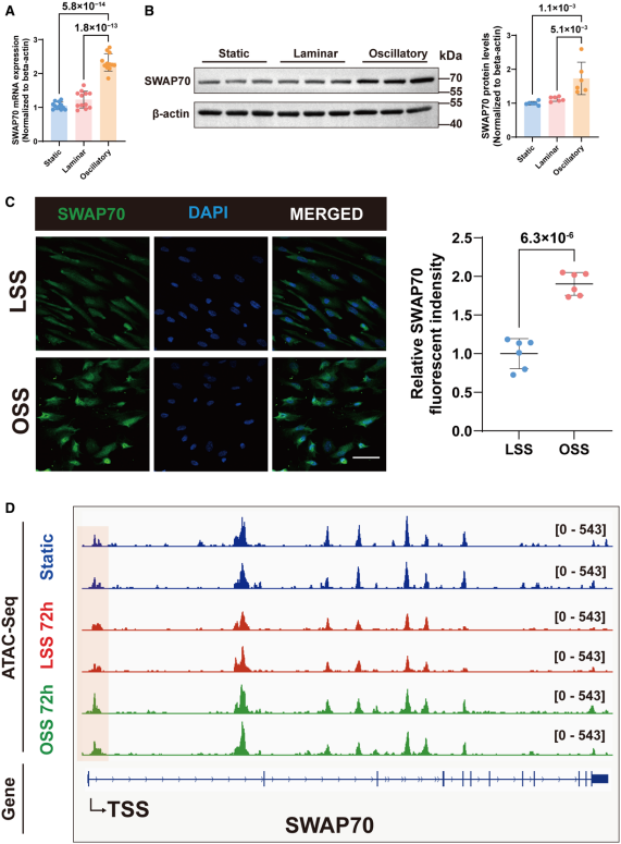
研究发现SWAP70的表达受到遗传因素(CAD风险等位基因rs10840293)和血流动力学因素的共同调控,并在动脉粥样硬化斑块的内皮细胞中特异性富集,提示其在斑块发生发展中具有重要作用。体外实验中,人脐静脉内皮细胞(HUVECs)经振荡剪切应力(OSS)处理后,与层流剪切应力(LSS)组相比,SWAP70的mRNA表达和蛋白表达均显著升高;免疫荧光染色进一步证实,OSS刺激使HUVECs中SWAP70的荧光强度明显增强,直接佐证其表达上调。YAP/TAZ转录共激活复合物是已知的力学敏感调控因子,可驱动促炎基因表达并破坏血管稳态。通过RNA-seq数据分析发现,YAP敲低会显著降低SWAP70的mRNA水平,而YAP过表达则会促进SWAP70的转录;公共ChIP-seq数据进一步显示,YAP和TAZ均在SWAP70的启动子区域高度富集,证实SWAP70 是YAP/TAZ复合物的直接转录靶标。ATAC-seq分析表明OSS通过增强 SWAP70启动子染色质可及性促进转录。
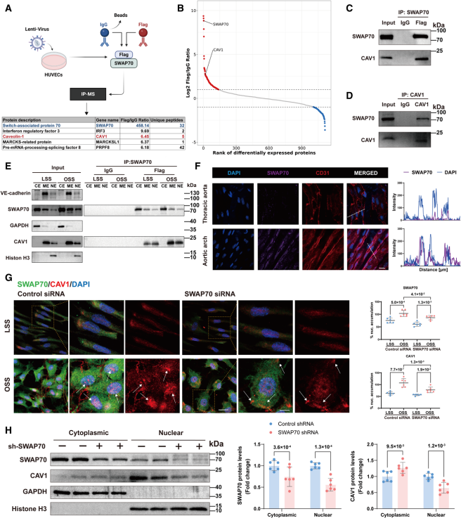
进一步的探索表明,SWAP70调节EC迁移、氧化应激、增殖和eNOS活性,并增强EC中的炎症反应。通过IP-MS筛选SWAP70的相互作用蛋白,鉴定出CAV1 为关键结合伴侣;后续Co-IP实验验证了二者的特异性结合。OSS刺激可显著上调CAV1的蛋白水平,表明CAV1是力学应力和炎症敏感因子。亚细胞定位分析显示,LSS下SWAP70主要定位于细胞质,CAV1富集于细胞膜;而OSS刺激后,二者均向细胞核内转移并显著共定位。此外,SWAP70敲低后,CAV1的核定位显著受抑;反之,CAV1敲低不影响SWAP70在细胞膜、细胞质和细胞核的分布,表明SWAP70的核转位独立于CAV1。对RNA-seq数据的基因本体富集分析显示,SWAP70敲低显著影响 “蛋白转运” 相关基因的表达,进一步支持SWAP70在调控细胞内蛋白定位与转运中的作用。随后的实验表明,抑制CAV1表达能有效减弱SWAP70过表达诱导的炎症因子上调,而使用CAV1支架结构域模拟肽阻断二者结合后,促炎效应显著降低。邻近连接分析进一步证实,在TNF-α或振荡剪切力刺激下,SWAP70-CAV1复合物在细胞核内特异性富集。这些结果说明,SWAP70通过介导CAV1核转位,形成功能性转录复合物,从而放大内皮炎症信号,该过程是SWAP70促动脉粥样硬化作用的核心机制。
研究团队构建了内皮特异性Swap70敲除小鼠,经AAV8-Pcsk9^D377Y注射+16周高脂饮食喂养后,其体重、血浆总胆固醇、甘油三酯、高低密度脂蛋白胆固醇及肝酶水平与野生型小鼠无显著差异,排除代谢因素对实验结果的干扰。油红O染色显示,Swap70ᵉᶜᴷᴼ小鼠的主动脉整体及主动脉根部粥样硬化斑块面积显著减少,且该效应在雄性和雌性小鼠中均存在;Masson三色染色显示,敲除小鼠斑块内胶原沉积显著增加;H&E染色表明其斑块坏死核心面积明显缩小;免疫荧光染色证实,斑块中 α-SMA标志物显著上调,CD68⁺巨噬细胞浸润减少。上述结果说明Swap70敲除可提升动脉粥样硬化斑块的稳定性。通过构建内皮细胞特异性Swap70过表达小鼠,发现Swap70过表达则加剧动脉粥样硬化病变并促进斑块不稳定性,进一步确立了SWAP70在内皮功能失调和动脉粥样硬化进展中的关键致病作用。
研究阐明了一条由SWAP70和CAV1介导的新型核信号通路。该通路在振荡剪切力作用下协调内皮细胞活化并驱动动脉粥样硬化进展。这些发现为GWAS确定的风险位点提供了坚实的机制验证,并突显了一个有望用于治疗慢性血管炎症的干预靶点信号轴。
备案号:鲁ICP备13011878号 网址:www.wzbio.com.cn





