当前位置:首页 > 研究领域 > 消化系统
肝脏负责协调全身代谢,其功能异常会导致代谢功能障碍相关性脂肪性肝病(MASLD)和肝细胞癌(HCC)等疾病。ATG9A是一种自噬相关的跨膜蛋白和脂质翻转酶,调节脂质动力学,但其在肝脏发病机制中的作用尚不清楚。
2025年12月8日,电子科技大学张琳和中国科学院西北高原生物研究所赵晓辉共同通讯在Autophagy(IF 14.3)上发表了题为“ATG9A-PLA2G6 axis reprograms phospholipid metabolism to drive metabolic liver disease and hepatocellular carcinoma”的论文。研究发现ATG9A为双重代谢效应因子,通过脂质重塑和细胞器应激来推动肝病的进展;ATG9A-PLA2G6轴可能是代谢性肝病和肝细胞癌的治疗靶点。
| 基因信息 | ATG9A:与自噬相关的跨膜蛋白和脂类翻转酶 |
|---|---|
| 实验动物 | 6周龄雄性C57BL/6J小鼠 |
| 病毒产品 |
AAV8-TBG-Atg9a,AAV8-vector-GFP |
| 注射方式 | 尾静脉注射 |
| 病毒用量 | 2×108vector genomes,200μL |
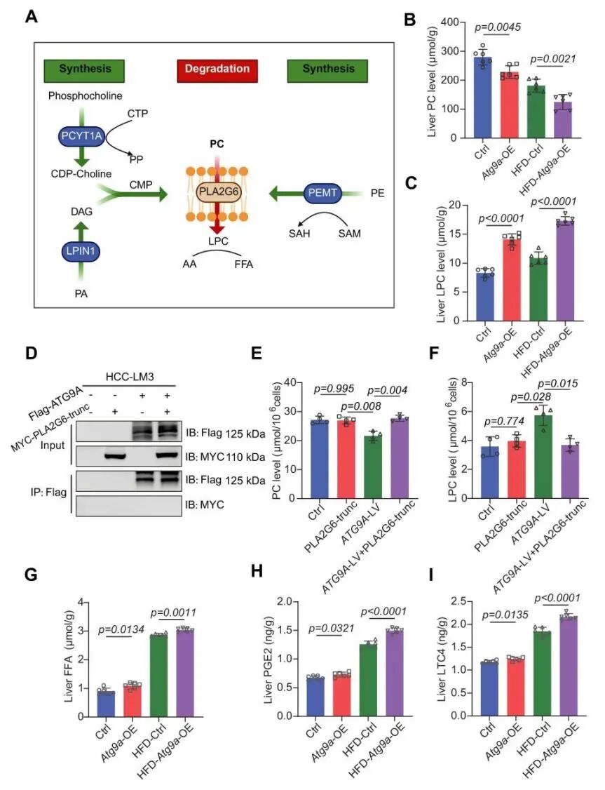
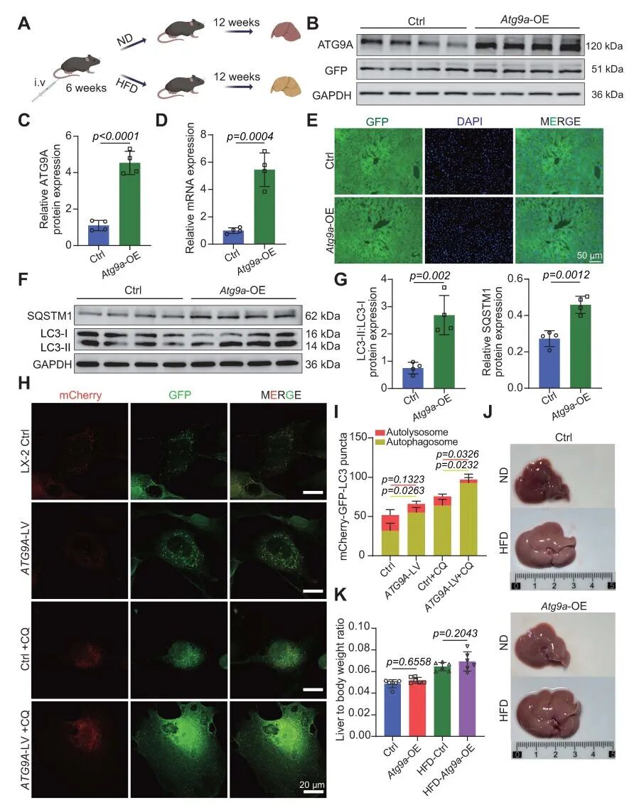
作者通过数据库发现,ATG9A转录水平在人肝细胞癌标本中相对于正常肝组织显著上调,且蛋白水平在肝细胞癌肿瘤中升高。高糖高脂饮食(HFD)诱导的MASLD及其进行性亚型MASH,通过慢性代谢失调推动恶性转化,构成了公认的肝癌危险因素。为了研究这种联系,作者建立了正常饮食(ND)和HFD的模型,并利用AAV8构建了肝脏特异性Atg9a过表达小鼠。肝脏自噬评估发现Atg9a-OE小鼠肝脏LC3-II水平升高,SQSTM1/p62积累,表明自噬降解受损。进一步研究数据表明,ATG9A的表达增加可能会增强磷脂翻转酶的活性,从而阻碍受损溶酶体的有效清除,最终损害自噬通量。过表达ATG9A不改变ND或HFD小鼠的肝脏重量或肝/体比,组织学上,ND Atg9a-OE小鼠表现出轻微的炎症浸润和纤维化,而HFD Atg9a-OE小鼠表现出更严重的症状。此外,尽管炎症加剧,Atg9a-OE显示出肝脏中的脂肪堆积有所减弱。以上结果表明肝脏ATG9A过表达促进炎症和纤维化,抑制脂肪储存,并破坏糖脂平衡。作者进一步构建了肝脏特异的atg9a基因敲除小鼠模型(atg9a-LKO),发现ATG9A功能丧失加重肝纤维化和脂肪变性。
作者研究发现ATG9A过表达扰乱甘油磷脂代谢,推测ATG9A可能与磷脂酶PLA2G6发生作用,从而促进GP的分解。鉴定ATG9A的结合因子,Co-IP证实了ATG9A和PLA2G6的直接作用。进一步探究ATG9A-PLA2G6相互作用的功能后果,发现ATG9A过表达通过抑制磷脂酰胆碱(PC)的合成和促进其分解代谢来破坏PC的代谢平衡。PLA2G6对PC的水解不仅产生LPC,还产生了游离脂肪酸(FFA)、花生四烯酸(AA),导致炎症发生;脂质过载进一步导致线粒体功能障碍。
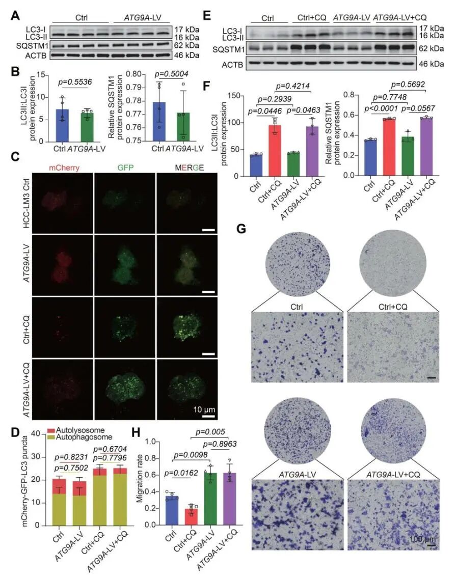
作者探究了ATG9A在肝癌中的致癌作用,在人HCC-LM3细胞中过表达和敲低ATG9A。结果显示,ATG9A的表达与增殖、迁移和侵袭能力呈正相关。在免疫缺陷小鼠中建立了细胞异种移植(CDX)模型,ATG9A过表达细胞的肿瘤生长动力学加速,证实了ATG9A在体内的致癌作用。进一步检测发现ATG9A-PLA2G6相互作用与癌细胞迁移功能相关,ATG9A驱动的加速迁移直接依赖于PLA2G6结合;通过测定自噬通量,排除了自噬调节是癌细胞增殖的主要机制。以上发现将ATG9A驱动的代谢重连作为肝癌进展的一种新的机制,其中脂质代谢的改变通过膜动力学调节赋予增殖优势。
综上,ATG9A是连接膜脂动态与代谢性肝病和癌症的关键调节因子,其在脂质代谢和蛋白质相互作用中的双重作用揭示了其多方面的功能,确立了ATG9A是代谢性肝病和HCC的一个有前途的治疗靶点。
备案号:鲁ICP备13011878号 网址:www.wzbio.com.cn





