当前位置:首页 > 研究领域 > 消化系统

Cell Reports:西湖大学宋春青团队发现SETDB1通过CSF3促进肝脏再生新机制,为肝病治疗带来希望

维真生物客户文章分享-AAV感染小鼠肝脏、腺病毒感染小鼠肝脏

2025年6月24日,西湖大学宋春青团队在Cell Reports,IF 6.9 上发表了题为“SETDB1 promotes mammalian liver regeneration by stimulating cytokine CSF3 in hepatocytes”的研究论文。本研究通过将体内CRISPR筛选与部分肝切除相结合,鉴定出SETDB1是一种肝再生增强因子,揭示了SETDB1过表达通过激活AKT促进CSF3表达,从而加速多种肝损伤模型中的肝细胞再生机制,并进一步证明了其在肝脏人源化小鼠中的治疗潜力。

· 维真助力 - AAV & Ad ·

In  vivo
基因信息 Setdb1:SET结构域分支型组蛋白赖氨酸甲基转移酶; CSF3:集落刺激因子
AAV产品 AAV8-sgSetdb1,AAV8-TBG-Cre,AAV8-TBG-GFP, AAV-DJ-TBG-CSF3,AAV-DJ-TBG-GFP,AAV-DJ-U6-shCsf3
实验动物 Cas9-KI小鼠/LSL-SETDB1 KI小鼠/B6小鼠
注射方式 尾静脉注射
注射量 4×1011VG
Adv产品 Ad5-CMV-Setdb1,Ad5-CMV-GFP
实验动物 B6 WT小鼠/肝人源化小鼠
注射方式 腹腔注射
注射量 5×108PFU,200μL
In vitro
病毒产品 Ad5-CMV-Setdb1,Ad5-CMV-GFP
感染细胞 人THLE-2细胞
MOI 50
感染时间 48h

【维真生物AAV、腺病毒感染小鼠肝脏】Cas9-KI小鼠感染AAV8-TBG-GFP/AAV8-TBG-sgSetdb1的代表性H&E和IHC图像

Cas9-KI小鼠感染AAV8-TBG-GFP/AAV8-TBG-sgSetdb1的代表性H&E和IHC图像

研究背景


再生,通常被定义为替换因损伤而丢失的细胞、组织、器官或身体部位,是组织稳态和修复的重要过程,但哺乳动物的再生能力有限,肝脏是唯一一个在受伤后能够完全再生到正常大小和功能的哺乳动物器官。尽管如此,慢性或广泛损伤可能会超过肝脏的再生能力,从而导致疾病,包括肝硬化、癌症、肝衰竭和不良的患者结局。了解再生背后的细胞机制将为开发提高再生潜力和患者生存率的疗法提供信息。

研究结果分享


1、SETDB1过表达改善手术损伤后的肝脏再生

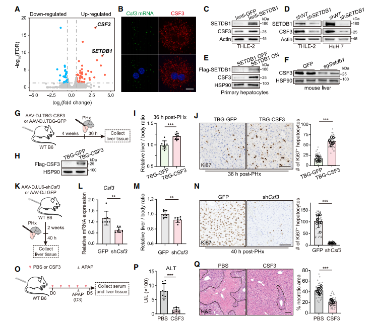
首先作者利用部分肝切除术(PHx)-CRISPR筛选方式确定SETDB1为肝再生增强剂,并利用AAV8-sgsetdb1灭活Cas9-KI小鼠肝脏中的Setdb1验证了这一观点。进一步在I型酪氨酸血症小鼠模型中证明了过表达SETDB1可以增强肝细胞增殖。作者还构建了LSL-SETDB1-KI转基因小鼠模型,随后给予LSL-SETDB1-KI小鼠AAV8-TBG-Cre处理,特异性诱导肝细胞中Setdb1的表达,21天后进行了70%的PHx处理。AAV8-TBG-Cre上调了小鼠SETDB1蛋白表达,并且提高后PHx后的肝脏质量,Ki67+增殖肝细胞数量增加3倍,表明SETDB1的上调增强了肝脏再生。为了进一步探索SETDB1在增强肝脏再生中的作用,作者评估了SETDB1或GFP的腺病毒治疗野生型B6小鼠在肝切除术后的多个时间点的肝脏再生情况。结果发现,两组的肝脏均有再生情况,但Ad-Setdb1组肝脏再生更快。通过不同时间段的测定发现SETDB1的上调加速了手术后肝脏再生的增殖阶段,而不会驱动持续和过度的生长。进一步研究发现SETDB1的过表达可以减轻化学诱导的肝衰竭并加速再生。

【维真生物AAV、腺病毒感染小鼠肝脏】图1. SETDB1过表达改善了手术切除后的肝脏再生

图1. SETDB1过表达改善了手术切除后的肝脏再生

2、SETDB1通过AKT激活促进肝细胞中CSF3的表达进而促进肝细胞增殖

作者进一步探究了SETDB1促进肝细胞增殖的机制,发现SETDB1的过表达增加了CSF3的表达,而抑制SETDB1减少了CSF3的表达,表明表明SETDB1调控肝细胞中CSF3的产生。使用AAV-DJ-TBG-CSF3或GFP对照治疗WT B6小鼠,4周后进行70%PHx处理。与对照组治疗的小鼠相比,AAV-DJ-TBG-CSF3治疗的小鼠显示CSF3表达增加,并且再生肝质量和增殖细胞增加,表明肝细胞中的CSF3促进肝再生。相反,使用AAV-DJ-shCsf3来降低肝脏中CSF3的表达,2周后进行70%PHx,与对照组相比,敲低CSF3表达降低了PHx后40小时的肝脏与体重比和Ki67+增殖肝细胞的水平。接下来,作者使用AAV8-TBG-Cre敲除CSF3rflox/flox小鼠肝细胞中的CSF3受体(CSF3r),发现肝脏再生延迟,表明肝细胞中表达的CSF3需要促进肝脏再生,并通过其受体CSF3r实现。机制研究发现SETDB1通过AKT激活促进CSF3的表达,CSF3是SETDB1-AKT肝再生轴中的关键下游效应器。

【维真生物AAV、腺病毒感染小鼠肝脏】图2. CSF3作为SETDB1在肝细胞中的下游靶点

图2. CSF3作为SETDB1在肝细胞中的下游靶点

3、SETDB1过表达保护人源化小鼠肝脏免受APAP介导的损伤

为了研究SETDB1的潜在临床意义,作者分析了诊断为药物性肝损伤(DILI)患者的活检样本。与正常肝脏样本相比,DILI起始阶段SETDB1蛋白和mRNA水平显著降低。为确定异位SETDB1是否可以保护人类肝脏免受化学或药物引起的损伤,建立了一个人源化小鼠肝脏模型,并对其进行了APAP过量治疗。在APAP过量前3天递送了Ad-SETDB1或Ad-GFP,在APAP过量后48小时,与Ad-GFP对照组小鼠相比,用Ad-Setdb1治疗的人源化小鼠肝脏显示出组织学改善和中心周围损伤减少,以上结果为SETDB1保护人源化小鼠肝脏免受APAP诱导的急性肝损伤提供了证据。

【维真生物AAV、腺病毒感染小鼠肝脏】图3. SETDB1过表达可减轻APAP诱导的肝人源化小鼠肝损伤

图3. SETDB1过表达可减轻APAP诱导的肝人源化小鼠肝损伤

结论


本研究通过体内CRISPR筛选结合部分肝切除术(PHx-CRISPR),鉴定出组蛋白H3K9甲基转移酶SETDB1是一种再生增强剂。SETDB1的缺失会延迟再生,过度表达SETDB1会加速各种肝损伤模型的肝再生。SETDB1通过积极调节肝细胞中粒细胞集落刺激因子(CSF3)的表达来促进肝脏再生。SETDB1通过甲基化和激活AKT促进肝细胞中CSF3的表达,使CSF3成为SETDB1-AKT肝再生途径中的关键下游效应器。值得注意的是,增加人源化小鼠肝脏中的SETDB1水平可以抑制药物引起的肝损伤。本研究揭示了SETDB1的非组蛋白修饰在肝脏再生过程中调节细胞因子信号传导中作用,并为再生医学和组织修复的靶向治疗提供了见解。

试用装免费申请

备案号:鲁ICP备13011878号    网址:www.wzbio.com.cn

丨免费试用装丨