当前位置:首页 > 研究领域 > 其他
牙周炎是最常见的口腔炎症性疾病,严重影响口腔健康,并与多种全身性疾病(如阿尔茨海默病、心血管疾病)相关。微小微单胞菌(Parvimonas micra,P. micra),一种革兰氏阳性厌氧球菌,在牙周炎患者口腔中富集,但其致病机制尚不明确。2026年2月24日,山东大学口腔医学院冯强、刘东旭研究团队在EBioMedicine (IF10.8)发表题为“Parvimonas micra exacerbates periodontitis by infiltrating host cells through TmpC and circumventing lysosomal elimination via AppA”的研究论文,首次系统阐明P. micra加剧牙周炎的分子机制,为牙周炎治疗提供了新靶点。
| 病毒产品 |
Ad-mCherry-GFP-LC3B |
|---|---|
| 感染细胞 | 牙周膜干细胞(PDLSCs) |
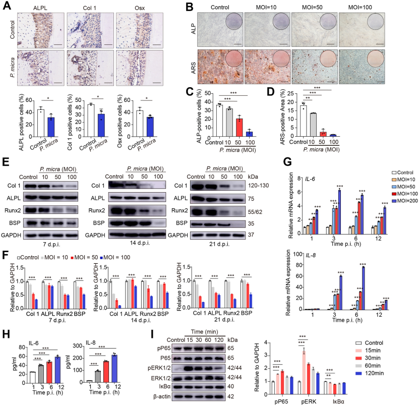
针对临床样本及大鼠牙周炎模型的研究发现P. micra是牙周炎进展的关键致病菌,随后进行单细胞RNA测序,数据显示P. micra感染后免疫细胞(中性粒细胞、巨噬细胞等)比例上升;成纤维细胞出现异质性变化,尤其是促炎性成纤维细胞亚群(Fib_C2)显著增加;此外成骨细胞分化受到干扰,成骨能力下降。牙周膜在维持牙周组织的稳态中起着关键作用,其固有的牙周膜干细胞(PDLSCs)对组织修复和骨再生至关重要,因而研究团队研究了P. micra对大鼠牙周膜的影响,免疫组化显示P. micra感染明显降低了大鼠牙周膜成骨相关蛋白ALPL、Col 1和Osx的表达;细胞计数实验显示P. micra显著抑制PDLSC的增殖,并且高浓度的P. micra可诱导PDLSC凋亡。进一步研究发现P. micra感染导致IL-6和IL-8表达以及分泌增加,NF-κB和ERK1/2通路活化,PDLSCs成骨分化能力受到抑制。上述结果提示P. micra通过成骨抑制和促炎信号激活双重机制促进牙周炎。
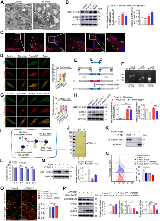
P.micra与大鼠牙周膜细胞的共定位暗示其可能通过与牙周组织和宿主细胞直接互作来发挥致病性。研究团队发现P. micra 可黏附并入侵 PDLSCs,且胞内的P. micra不被囊泡包裹,直接游离于细胞质。经Pull-down结合LC-MS/MS鉴定,TmpC可能是P. micra的关键效应蛋白。研究人员进一步构建并验证了tmpC缺陷型突变菌株(P. micraΔtmpC),敲除tmpC后,P. micra对PDLSCs的成骨抑制作用被显著逆转;外源补充TmpC以剂量依赖的方式激活NF-κB和ERK信号通路,同时上调促炎细胞因子IL-6和IL-8的表达,这些发现表明,TmpC是介导P. micra和PDLSCs之间致病性相互作用的关键毒力因子。进一步的探索证实TmpC可直接结合PDLSCs表面的整合素αvβ3,阻断该受体可使P. micra的黏附/入侵效率显著降低,且逆转大鼠牙槽骨吸收。机制上,TmpC-integrin αvβ3结合后激活下游FAK,进而活化NF-κB和ERK1/2通路,使IL-6、IL-8等促炎因子分泌增加,同时抑制Col1、ALPL、Runx2等成骨标志物表达,实现促炎+抑成骨的双重效应。
透射电镜观察发现,侵入PDLSCs的P. micra仅部分被自噬溶酶体降解,部分可游离于细胞质甚至增殖;Western blot检测显示,P. micra感染后PDLSCs中LC3B-II/LC3B-I比值升高、SQSTM1/p62蛋白大量聚集,证实自噬流从自噬体到自噬溶酶体的降解过程被阻断。经生物素下拉结合质谱分析,AppA被鉴定为P. micra参与调控宿主自噬的关键表面蛋白;体外纯化AppA蛋白处理PDLSCs可模拟P. micra感染的效应,导致LC3B-II表达升高、SQSTM1/p62降解受阻。用编码mCherry-GFP-LC3B融合蛋白的腺病毒质粒转染PDLSCs,共聚焦激光扫描显微镜分析显示,P. micra或AppA处理导致黄色LC3B斑点的数量显著增加,表明自噬体到自噬溶酶体的自噬流被阻断。进一步研究发现AppA可与宿主细胞内的TRIM21蛋白直接结合,损害PDLSC中的自噬并促进P. micra细胞内存活。
本研究证实P. micra在牙周炎患者龈沟液中丰度随病情加重显著升高,且与多种牙周致病菌共富集;该菌通过表面蛋白TmpC结合牙周膜干细胞(PDLSCs)的整合素αvβ3,激活NF-κB和ERK1/2通路抑制成骨、诱发炎症,同时借助表面蛋白AppA与PDLSCs的TRIM21相互作用阻断自噬流、逃避免噬体清除,最终加剧牙周组织破坏。研究结果为牙周炎治疗提供了新靶点。
备案号:鲁ICP备13011878号 网址:www.wzbio.com.cn





