当前位置:首页 > 研究领域 > 其他
纤毛是微管基细胞器,参与细胞信号传导和运动,其结构/功能异常会导致不孕、多囊肾病、神经退行性疾病等纤毛病,但调控纤毛稳态的翻译后修饰网络尚未完全明确。UFMylation是一种泛素化样修饰,通过UFM1与靶蛋白共价结合发挥作用,核心酶包括 E1(UBA5)、E2(UFC1)、E3(UFL1),其异常与多种疾病相关,但在纤毛调控中的作用未知。IFT88 蛋白是纤毛内运输复合物 IFT-B 的核心成分,对纤毛组装和维持至关重要,IFT88 突变会导致胚胎致死、多囊肾病等,目前仅发现泛素化一种翻译后修饰。2025年11月,山东师范大学冉杰/刘敏团队在Cell Death and Differentiation (IF 15.4)杂志上发表题为“UFL1-mediated UFMylation antagonizes IFT88 ubiquitination and degradation to maintain ciliary homeostasis”的文章,研究结果确定了IFT88 UFM化在纤毛稳态中的关键作用,并为人类纤毛病提供了新的见解。
| 病毒产品 | Ad-CMV-Cre |
|---|---|
| 感染细胞 | 小鼠胚胎成纤维细胞 |
| 感染时间 | 12h |
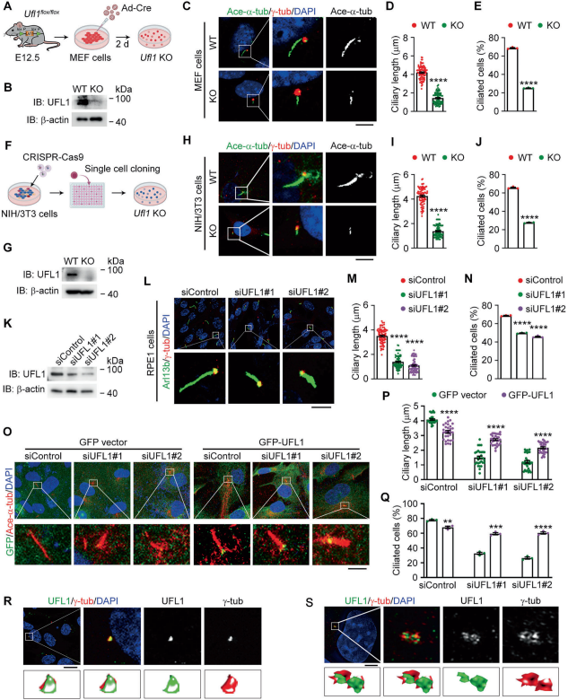
研究人员首先利用 Ufl1flox/flox、CAG-Cre 小鼠构建Ufl1条件性敲除模型,与野生型对照组相比,雄性和雌性Ufl1基因敲除小鼠的生育能力显著降低并发生精子缺陷,表明Ufl1对于维持精子形态、活力和整体生殖能力不可或缺。不仅如此,Ufl1基因缺失还影响小鼠,其他纤毛组织正常功能,包括脑部出现脑室扩张、骨骼发育异常、心脏传导缺陷、尤为严重的肾脏病理以及视网膜结构异常与功能受损。这些结果提示Ufl1可能通过其在纤毛稳态中的作用来维持组织完整性。通过分析各种组织中的运动纤毛,发现Ufl1敲除小鼠多组织中呈现纤毛缺陷。进一步将表达Cre重组蛋白的腺病毒转导小鼠胚胎成纤维细胞(MEFs),构建Ufl1敲除MEF,与野生型细胞相比,Ufl1敲除的MEF表现出明显的纤毛缺陷,包括纤毛长度减少和纤毛细胞百分比减少。此外,在RPE1和NIH/3T3细胞中,用两种独立siRNA敲低Ufl1,可复现敲除模型中的纤毛缺陷;过表达Ufl1则能有效挽救该缺陷;亚细胞定位显示UFL1定位于中心体/基体。上述结果证实UFL1作为中心体成分,是维持纤毛正常形成和稳态的必需因子。
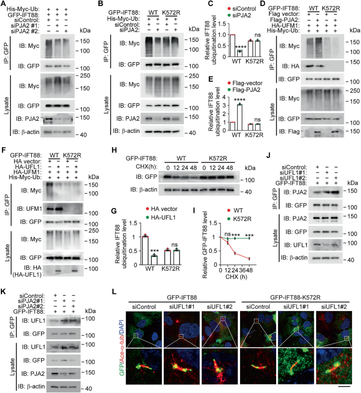
接下来,研究团队探索了UFL1调节纤毛稳态的分子机制。免疫沉淀实验证实小鼠睾丸组织、RPE1细胞、NIH/3T3细胞中内源性UFL1与IFT88存在相互作用;HEK293T细胞中异源表达的HA-UFL1与GFP-IFT88可结合;GST pull-down实验进一步证实二者在体外直接相互作用。通过定位关键结合区域确定UFL1的 201-400aa结构域是与IFT88结合的核心区域,而IFT88的第二个四肽重复序列(TPR2)结构域是其与UFL1相互作用的必需区域。进一步的体内外实验证实IFT88是UFL1介导的UFMylation底物,IFT88主要在K572残基处经历UFM化,UFMylation不影响其定位。研究人员发现UFL1缺失导致IFT88蛋白水平显著下降,但mRNA水平无变化,提示调控发生在翻译后阶段;蛋白稳定性等实验显示,UFL1介导的UFM化通过阻断其经由泛素-蛋白酶体途径的降解增强IFT88的稳定性。
使用泛素点突变体(K48-only、K63-only)分析证实UFL1缺失诱导的IFT88泛素化主要为K48连接型,使用UbIRowser软件预测结合课题组蛋白质组数据鉴定出三个候选E3:PJA2、XIAP及HUWE1,siRNA敲低三者均显著降低IFT88泛素化,但仅在PJA2敲低时,K572R突变完全消除IFT88泛素化的降低效应,XIAP或HUWE1敲低则无此特异性,表明PJA2是在K572位点介导IFT88泛素化的主要E3。在IFT88的K572位点上,UFL1介导的UFMylation与PJA2介导的泛素化之间存在竞争关系,二者共同调控IFT88的稳定性。进一步的探索发现UFL1与PJA2竞争结合IFT88,从而促进IFT88 UFM化,减少其泛素化,并通过防止蛋白酶体降解来增强其蛋白质稳定性,并且UFL1介导的IFT88 UFMylation在维持纤毛稳态中发挥着关键作用。
本研究发现IFT88的UFL1介导型UFMylation修饰是维持纤毛稳态的必需条件。UFMylation修饰可通过拮抗IFT88的泛素化修饰,阻止其被蛋白酶体降解。这些研究结果凸显了UFMylation与泛素化之间的相互作用在调控纤毛稳态中的关键作用,并为理解纤毛病的发病机制提供了新的见解。
备案号:鲁ICP备13011878号 网址:www.wzbio.com.cn





